INSTRUKCJA OBSŁUGI SILNIKA ZABURTOWEGO
F15A BM/BW/FW F20A BM/BW/FW F15AEFI BM/BW/FW F20AEFI BM/BW/FW
Spis treści
- 1. Główne komponenty i informacje ogólne
- 2. Obsługa
- 2.1 Instalacja
- 2.2 Docieranie silnika
- 2.3 Kontrola przed uruchomieniem
- 2.4 Tankowanie paliwa
- 2.5 Uruchamianie silnika
- 2.6 Rozgrzewanie silnika
- 2.7 Zmiana biegów
- 2.8 Uchwyt sterujący (Rumpel)
- 2.9 Zatrzymywanie silnika
- 2.10 Regulacja kąta trymu (Trim)
- 2.11 Odchylanie silnika (Tilt)
- 2.12 Pływanie w innych warunkach
- 2.13 Kontrolki ostrzegawcze i rozwiązania
- 3. Konserwacja
- 3.1 Smarowanie
- 3.2 Czyszczenie i regulacja świec zapłonowych
- 3.3 Kontrola układu paliwowego
- 3.4 Sprawdzanie obrotów biegu jałowego
- 3.5 Wymiana oleju silnikowego
- 3.6 Kontrola okablowania i złączy
- 3.7 Sprawdzanie wycieków
- 3.8 Kontrola śruby napędowej
- 3.9 Wymiana oleju przekładniowego
- 3.10 Czyszczenie zbiornika paliwa
- 3.11 Kontrola i wymiana anod
- 3.12 Kontrola górnej pokrywy
- 3.13 Harmonogram konserwacji
- 4. Transport i przechowywanie
- 5. Procedury awaryjne
- 6. Rozwiązywanie problemów
- 7. Schemat elektryczny
1. Główne komponenty i informacje ogólne
1.1 Główne komponenty




- Górna pokrywa (Kapuły)
- Dźwignia blokady pokrywy
- Śruba spustowa oleju silnikowego
- Płyta antykawitacyjna
- Śruba napędowa
- Wlot wody chłodzącej
- Kołek regulacji trymu
- Wspornik montażowy (Zacisk)
- Uchwyt sterujący / Rumpel
- Uchwyt rozrusznika
- Lampka ostrzegawcza
- Dźwignia biegów
- Przycisk zatrzymania silnika (Stop)
- Śruba regulacji oporu przepustnicy
- Uchwyt przepustnicy (Gaz)
- Śruba zaciskowa (Motylek)
- Złącze paliwowe
- Zbiornik paliwa
- Skrzynka zdalnego sterowania (Manetka)
Przenośny zbiornik paliwa składa się z:

- Korek zbiornika 3. Śruba odpowietrzająca
- Złącze paliwowe 4. Wskaźnik poziomu paliwa
OSTRZEŻENIE:
Zbiornik paliwa dostarczony z tym silnikiem powinien być używany wyłącznie do zasilania silnika podczas pracy i nie powinien być używany jako zbiornik do długotrwałego przechowywania paliwa.
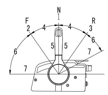
Zdalne sterowanie
Skrzynka zdalnego sterowania (manetka) steruje zarówno zmianą biegów, jak i przepustnicą. Przełączniki elektryczne są zintegrowane w manetce.
- Dźwignia sterująca
- Spust blokady biegu jałowego
- Dźwignia wysokich obrotów jałowych
- Przełącznik główny / Ssanie (Choke)
- Wyłącznik bezpieczeństwa (Zrywka)
- Regulacja oporu manetki

Dźwignia sterująca
Pchnięcie dźwigni do przodu z pozycji neutralnej włącza bieg przedni. Pociągnięcie dźwigni do tyłu z pozycji neutralnej włącza bieg wsteczny. Silnik pracuje na biegu jałowym, dopóki dźwignia nie zostanie przesunięta o około 35º (wyczuwalne kliknięcie). Dalsze przesunięcie dźwigni otwiera przepustnicę i silnik zaczyna nabierać obrotów.
- Neutralny "N"
- W przód "F"
- W tył "R"
- Wybór biegu
- Całkowicie zamknięty (gaz)
- Przyspieszanie
- Całkowicie otwarty (gaz)

Spust blokady biegu jałowego
Aby wybrać bieg z pozycji neutralnej, należy najpierw pociągnąć spust blokady biegu jałowego do góry.

- Spust blokady biegu jałowego
Dźwignia wysokich obrotów jałowych
Aby otworzyć przepustnicę bez włączania biegu przedniego lub wstecznego, ustaw dźwignię sterującą w pozycji neutralnej i podnieś dźwignię wysokich obrotów jałowych.
UWAGA:
Dźwignia wysokich obrotów jałowych działa tylko wtedy, gdy dźwignia sterująca znajduje się w pozycji neutralnej. Dźwignia sterująca działa tylko wtedy, gdy dźwignia wysokich obrotów jałowych znajduje się w pozycji zamkniętej.
- Całkowicie otwarta
- Całkowicie zamknięta

1.2 Informacje ogólne
1.2.1 Dane techniczne
Główne specyfikacje:
| Specyfikacje ogólne | ||||||
|---|---|---|---|---|---|---|
| Pozycja | Informacja | Pozycja | Informacja | |||
| Typ silnika | 2-cylindrowy, 4-suwowy | Waga (BML/BWL/FWL) | 53,7 kg / 55,7 kg / 54,7 kg | |||
| Pojemność | 362 cm³ | Zalecane paliwo | Benzyna bezołowiowa 95 okt. | |||
| Średnica x Skok | 63 mm x 58,1 mm | Pojemność zbiornika | 24 L | |||
| Przełożenie | Gaźnik | 2,08 (27/13) | Olej silnikowy | CA F4014/20 lub CA F4014/40 | ||
| EFI | 1,85 (24/13) | Olej silnikowy | SAE 10W30 lub SAE 10W40 | |||
| Długość całkowita (B/FW) | 988 mm / 665 mm | Pojemność oleju | 1,6 L | |||
| Szerokość całkowita (B/FW) | 420 mm / 430 mm | Olej przekładniowy | Hipoidalny SAE # 90 | |||
| Wysokość całkowita (S) | 1070 mm | Pojemność przekładni | 250 cm³ | |||
| Wysokość całkowita (L) | 1197 mm | Świeca zapłonowa | DPR7EA-9 | |||
| Waga (BMS/BWS/FWS) | 51,7 kg / 53,7 kg / 52,7 kg | Odstęp elektrod | 0,8~0,9 mm |
Główne osiągi:
| Pozycja | Informacja | Pozycja | Informacja | |
|---|---|---|---|---|
| Moc maksymalna | 14,7 Kw/5500rpm(20hp) | Momenty | Świeca zapłonowa | 18,0 Nm |
| Moc maksymalna | 11 Kw/5000rpm(15hp) | dokręcania | Nakrętka śruby napęd. | 17,0 Nm |
| Zakres obrotów | 5000~6000 rpm | silnika | Śruba spustowa oleju | 28,0 Nm |
| Obr. biegu jałowego (N) | 1050±50 rpm | Filtr oleju | 18,0 Nm | |
| Luz zaworowy SS (zimny) | 0,15~0,25 mm | |||
| Luz zaworowy WY (zimny) | 0,25~0,35 mm |
1.2.2 Instrukcje dotyczące paliwa
Instrukcje dotyczące paliwa
Zalecana benzyna:
Zwykła benzyna bezołowiowa (95 oktanów). Jeśli jest niedostępna, użyj benzyny Premium (98 oktanów).
Jeśli usłyszysz stukanie w silniku (detonacja), zmień markę benzyny lub użyj Premium. Jeśli regularnie używasz benzyny ołowiowej, zawory i powiązane komponenty powinny być sprawdzane co 100 godzin pracy.
OSTRZEŻENIE:
- Nie pal podczas tankowania i trzymaj się z dala od iskier, płomieni lub innych źródeł zapłonu.
- Wyłącz silnik przed tankowaniem.
- Tankuj w dobrze wentylowanym miejscu. Tankuj przenośne zbiorniki poza łodzią.
- Nie przepełniaj zbiornika.
- Unikaj rozlania benzyny. Jeśli benzyna się rozleje, natychmiast ją wytrzyj.
- Mocno zakręć korek zbiornika po tankowaniu.
- W przypadku połknięcia benzyny, nadmiernego wdychania oparów lub kontaktu z oczami, natychmiast skonsultuj się z lekarzem.
- Jeśli benzyna wejdzie w kontakt ze skórą, natychmiast umyj ją wodą z mydłem. Zmień ubranie, jeśli zostało polane benzyną.
- Pozwól końcówce pistoletu dotykać metalowych przedmiotów, aby uniknąć iskier z elektryczności statycznej.
OSTRZEŻENIE:
Używaj tylko świeżej i czystej benzyny, przechowywanej w czystych pojemnikach, wolnej od wody lub zanieczyszczeń.
Olej silnikowy:
Zalecany olej silnikowy: Olej do czterosuwowych silników zaburtowych SAE10W30 i SAE10W40 (1,6 L).
OSTRZEŻENIE:
- Nie uruchamiaj silnika, jeśli poziom oleju jest zerowy lub niski. Może to spowodować poważne uszkodzenia.
- Zawsze sprawdzaj poziom oleju przed uruchomieniem silnika.
UWAGA:
Wszystkie silniki 4-suwowe są wysyłane z fabryki bez oleju w silniku.
1.2.3 Dobór śruby napędowej
Osiągi Twojego silnika zaburtowego zależą w dużej mierze od wyboru śruby napędowej, ponieważ niewłaściwy dobór może je pogorszyć. Silnik jest wyposażony w śrubę napędową dobraną do ogólnych zastosowań, ale w niektórych przypadkach śruba o innym skoku może być bardziej odpowiednia. Dealerzy dysponują gamą śrub i mogą doradzić oraz zamontować śrubę najlepiej dopasowaną do Twojego sposobu użytkowania.
Dla mocno obciążonej łodzi i niższych obrotów silnika preferowana jest śruba o mniejszym skoku. I odwrotnie, dla lekkich obciążeń śruba o większym skoku jest preferowana, aby utrzymać prawidłowe obroty silnika.
2. Obsługa
2.1 Instalacja
Zamontuj silnik zaburtowy na osi środkowej łodzi (linii kilu). Jeśli łódź nie ma kilu lub jest asymetryczna, skonsultuj się z dealerem.

- Oś środkowa (linia kilu)
UWAGA:
Sprawdź wyporność łodzi w spoczynku z maksymalnym obciążeniem na wodzie. Upewnij się, że statyczny poziom wody przy wydechu jest wystarczająco niski, aby zapobiec dostaniu się wody do silnika przez fale, gdy silnik nie pracuje.
OSTRZEŻENIE:
- Łódź z nadmierną mocą silnika może być niebezpiecznie niestabilna. Nie instaluj silnika, którego moc przekracza moc maksymalną podaną na tabliczce znamionowej łodzi. Jeśli brakuje tabliczki, skontaktuj się z producentem łodzi.
- Nieprawidłowa instalacja silnika zaburtowego może prowadzić do niebezpiecznych sytuacji. Instalację powinien przeprowadzić Twój dealer lub inny doświadczony technik. Jeśli instalujesz silnik samodzielnie, poproś o radę doświadczoną osobę.
Informacje w tej sekcji są podane wyłącznie jako odniesienie. Prawidłowa instalacja zależy częściowo od doświadczenia oraz specyficznej kombinacji łodzi i silnika.
2.1.1 Wysokość montażu
Wysokość montażu silnika znacząco wpływa na osiągi. Jeśli wysokość montażu jest zbyt wysoka, występuje kawitacja, co zmniejsza ciąg. Jeśli wysokość montażu jest zbyt niska, opór wody wzrasta i wydajność silnika spada. Zamontuj silnik zaburtowy tak, aby płyta antykawitacyjna znajdowała się na poziomie dna łodzi lub do 25 mm poniżej.

UWAGA:
Optymalna wysokość montażu zależy od kombinacji łodzi i silnika oraz zamierzonego zastosowania. Testy na różnych wysokościach pomogą ustalić optymalną wysokość. Skontaktuj się z dealerem "PARSUN" lub producentem łodzi w celu uzyskania dalszych informacji.
2.1.2 Mocowanie silnika zaburtowego
- Dokręć śruby zaciskowe równomiernie i mocno. Regularnie sprawdzaj dokręcenie śrub podczas użytkowania, ponieważ mogą się poluzować pod wpływem wibracji.

UWAGA:
Samo użycie śrub zaciskowych NIE WYSTARCZY do bezpiecznego zamocowania silnika do pawęży. Prawidłowa instalacja wymaga przykręcenia silnika do łodzi za pomocą śrub przechodzących przez pawęż.
OSTRZEŻENIE:
Poluzowane śruby zaciskowe mogą spowodować upadek lub przesunięcie silnika, co prowadzi do utraty kontroli. Upewnij się, że śruby są dobrze dokręcone i regularnie je sprawdzaj.
- Jeśli silnik posiada punkt kotwiczenia dla linki bezpieczeństwa, należy go użyć wraz z linką lub łańcuchem. Przymocuj go do bezpiecznego punktu na łodzi, aby zapobiec zgubieniu silnika w razie przypadkowego odpięcia.

- Przymocuj wspornik do pawęży za pomocą odpowiednich śrub. Skontaktuj się z dealerem w celu uzyskania szczegółów.
OSTRZEŻENIE:
Unikaj używania nieodpowiednich śrub, nakrętek lub podkładek. Sprawdź dokręcenie po instalacji i po próbnym rejsie.
2.2 Docieranie silnika
Twój nowy silnik wymaga okresu docierania, aby powierzchnie ruchomych części dopasowały się w sposób równomierny.
UWAGA:
Nieprzestrzeganie instrukcji docierania może skrócić żywotność silnika lub spowodować poważne uszkodzenia.
- Podczas pierwszej godziny pracy:
Utrzymuj silnik na poziomie 2000 obr./min lub około połowy gazu.
- Podczas drugiej godziny pracy:
Utrzymuj silnik na poziomie 3000 obr./min lub około 3/4 gazu.
- Podczas kolejnych ośmiu godzin pracy:
Unikaj ciągłej pracy na pełnym gazie przez więcej niż pięć minut pod rząd.
- Następnie używaj silnika normalnie.
2.3 Kontrola przed uruchomieniem
Paliwo
- · Sprawdź, czy masz wystarczającą ilość paliwa na podróż.
- · Upewnij się, że nie ma wycieków paliwa ani oparów benzyny.
- · Sprawdź szczelność połączeń przewodów paliwowych.
- · Upewnij się, że zbiornik stoi na płaskiej powierzchni, a przewód nie jest zagięty, zmiażdżony lub narażony na ostre przedmioty.
Sterowanie
- · Przed uruchomieniem sprawdź działanie przepustnicy, biegów i steru.
- · Elementy sterujące powinny działać płynnie, bez zacięć i nadmiernego luzu.
- · Szukaj luźnych lub uszkodzonych połączeń.
- · Sprawdź działanie przycisków start i stop, gdy łódź znajduje się na wodzie.
UWAGA:
- · Nie uruchamiaj silnika poza wodą. Prawdopodobne jest przegrzanie i poważne uszkodzenie.
- · Sprawdź silnik i jego zamocowanie.
- · Szukaj luźnych lub uszkodzonych elementów złącznych.
- · Sprawdź śrubę napędową pod kątem uszkodzeń.
Sprawdzanie poziomu oleju silnikowego
- Ustaw silnik w pozycji pionowej (bez odchylenia).

- Sprawdź poziom oleju za pomocą bagnetu i upewnij się, że poziom znajduje się między znakiem górnym a dolnym. Dolej oleju, jeśli poziom jest poniżej dolnego znaku, lub odciągnij go, jeśli przekracza górny znak.


- Bagnet oleju 2. Górny znak 3. Dolny znak
UWAGA:
Pamiętaj, aby włożyć bagnet całkowicie do końca.
2.4 Tankowanie paliwa
OSTRZEŻENIE:
Benzyna i jej opary są skrajnie łatwopalne i wybuchowe. Trzymaj się z dala od iskier, papierosów i otwartego ognia.
- Zdejmij korek zbiornika.
- Ostrożnie napełnij zbiornik.
- Mocno zakręć korek po napełnieniu. Wytrzyj rozlaną benzynę.
2.5 Uruchamianie silnika
- Połącz poprawnie złącza paliwowe po poluzowaniu śruby odpowietrzającej na korku (2-3 obroty).


- Zamocuj złącza i naciskaj gruszkę paliwową (strzałka skierowana w górę), aż stanie się twarda (jeśli silnik posiada złącze).


(Model EFI, rozruch ręczny)
Zdejmij osłonę zaworu odpowietrzającego, podłącz dołączony zestaw odpowietrzający i umieść gumowy przewód zestawu we wlewie zbiornika. Wielokrotnie pociągaj uchwyt rozrusznika, aż w przezroczystym przewodzie zestawu pojawi się paliwo. Zdejmij zestaw i uruchom silnik. Jeśli silnik nie startuje, podłącz zestaw ponownie i powtórz czynność. Po zdjęciu zestawu załóż osłonę.
(Model EFI, rozruch elektryczny)
Zdejmij osłonę odpowietrzającą, podłącz zestaw odpowietrzający i umieść przewód w zbiorniku. Przekręć kluczyk główny w pozycję "ON" na 5 sekund, a następnie w pozycję "OFF". Powtarzaj do momentu zobaczenia paliwa w przewodzie. Zdejmij zestaw i uruchom silnik. W razie potrzeby powtórz czynność. Założ osłonę.
UWAGA:
- Ten krok jest wymagany tylko w przypadku nowego silnika, po wyczerpaniu paliwa, po długim przechowywaniu lub po opróżnieniu obwodu w celu konserwacji.
- Końcówka przewodu powinna znajdować się 2-3 cm powyżej poziomu paliwa, aby mogło ono wracać do zbiornika podczas odpowietrzania.
Jeśli przewód jest krótki, przedłuż go zewnętrzną rurką, aby zapewnić powrót do zbiornika.




Zawór odpowietrzający Osłona zaworu Zestaw odpowietrzający
- Ponownie naciskaj gruszkę, aż będzie twarda (model EFI).
- Ustaw dźwignię w pozycji neutralnej.


UWAGA:
Blokada rozruchu zapobiega uruchomieniu, chyba że silnik jest na biegu jałowym. Mocno przypnij zrywkę wyłącznika bezpieczeństwa do ubrania lub ciała. Włóż płytkę blokującą drugiego końca do wyłącznika.
OSTRZEŻENIE:
- Silnik musi być uruchamiany w pozycji neutralnej, w przeciwnym razie mechanizm rozruchowy może zostać uszkodzony lub spowodować zagrożenie.
- Nie przypinaj zrywki do luźnych ubrań. Upewnij się, że linka nie zahaczy o nic.
- Unikaj przypadkowego pociągnięcia zrywki podczas pływania. Zatrzymanie silnika powoduje utratę manewrowości. Łódź może również gwałtownie zwolnić, wyrzucając pasażerów lub przedmioty do przodu.


- Ustaw manetkę gazu w pozycji "START" (model gaźnikowy, ręczny).
Ustaw manetkę gazu w pozycji minimalnej (model EFI, ręczny). Przekręć kluczyk główny w pozycję "ON" (rozruch elektryczny).



- Powoli pociągaj uchwyt rozrusznika, aż poczujesz opór. Następnie pociągnij mocno i szybko na zewnątrz, aby uruchomić silnik. W razie potrzeby powtórz operację. Przekręć kluczyk w pozycję "START" na maksymalnie 5 sekund (rozruch elektryczny).


- Po uruchomieniu silnika pozwól uchwytowi powoli wrócić na miejsce przed jego zwolnieniem. Zwolnij kluczyk natychmiast po uruchomieniu silnika (rozruch elektryczny).
- Powoli przekręć przepustnicę do pozycji całkowicie zamkniętej.
UWAGA:
- · Zimny silnik wymaga rozgrzania.
- · Jeśli silnik nie startuje natychmiast, powtórz kroki. Jeśli nie startuje po 4-5 próbach, lekko otwórz przepustnicę (1/8 do 1/4) i spróbuj ponownie (model gaźnikowy).
- · Jeśli model EFI nie startuje natychmiast, powtórz kroki 3 i 4 i spróbuj ponownie.
UWAGA:
Nigdy nie przekręcaj kluczyka w pozycję "START", gdy silnik pracuje.
Nie używaj rozrusznika przez więcej niż 5 sekund pod rząd. Powoduje to rozładowanie akumulatora i może uszkodzić rozrusznik. Jeśli silnik nie startuje po 5 sekundach, odczekaj 10 sekund i spróbuj ponownie.
2.6 Rozgrzewanie silnika
- Po uruchomieniu pozostaw dźwignię w pozycji neutralnej. Rozgrzewaj silnik przez około 3 minuty na 1/5 gazu lub mniej. W przeciwnym razie żywotność silnika ulegnie skróceniu.
- Upewnij się, że ze wskaźnika kontrolnego chłodzenia wypływa stały strumień wody.

UWAGA:
- · Jeśli podczas pracy silnika woda nie wypływa, wyłącz go i sprawdź, czy wlot wody lub otwór nie są zatkane.
- · Jeśli nie znajdziesz przyczyny, skontaktuj się z dealerem.
2.7 Zmiana biegów
OSTRZEŻENIE:
Upewnij się, że w wodzie nie ma pływaków ani przeszkód przed włączeniem biegu.
UWAGA:
Zredukuj gaz do wolnych obrotów przed przełączeniem z biegu przedniego na wsteczny.
2.7.1 Bieg przedni
- Całkowicie zamknij uchwyt przepustnicy (gaz).

- Przesuń dźwignię biegów szybko i zdecydowanie z pozycji neutralnej na bieg przedni. W przypadku manetki zdalnego sterowania podnieś blokadę do góry i pchnij dźwignię do przodu.


2.7.2 Bieg wsteczny
OSTRZEŻENIE:
Płyń powoli na wstecznym biegu. Nie otwieraj przepustnicy więcej niż do połowy. Łódź może stać się niestabilna, co może prowadzić do utraty kontroli.
- Całkowicie zamknij uchwyt przepustnicy.

- Przesuń dźwignię szybko i zdecydowanie z pozycji neutralnej na bieg wsteczny.
Upewnij się, że blokada odchylenia jest włączona. W przypadku manetki podnieś blokadę i pociągnij dźwignię do tyłu.


2.8 Uchwyt sterujący (Rumpel)
1. Zmiana kierunku
Zmieniaj kierunek, obracając uchwyt sterujący w lewo lub w prawo.

2. Zmiana prędkości (obrotów)
Zwiększaj prędkość, obracając uchwyt w kierunku przeciwnym do ruchu wskazówek zegara, i zmniejszaj ją, obracając zgodnie z ruchem wskazówek zegara.
3. Wskaźnik przepustnicy
Wskaźnik przepustnicy znajduje się na uchwycie. Krzywa zużycia pokazuje względne zużycie paliwa przy różnych pozycjach. Wybierz pozycję zapewniającą najlepszą równowagę między osiągami a oszczędnością.

- Wskaźnik przepustnicy
4. Regulacja oporu przepustnicy
Śruba regulacyjna znajduje się na uchwycie sterującym. Zwiększaj opór zgodnie z ruchem wskazówek zegara i zmniejszaj go w kierunku przeciwnym. Użyj blokady, aby utrzymać stałe obroty bez trzymania uchwytu.


OSTRZEŻENIE:
Nie dokręcaj nadmiernie. Nadmierny opór utrudnia korzystanie z przepustnicy i może doprowadzić do wypadku.
2.9 Zatrzymywanie silnika
UWAGA:
Pozwól silnikowi ostygnąć na wolnych obrotach przez kilka minut przed jego wyłączeniem, jeśli pływałeś na wysokich obrotach.
- Przytrzymaj przycisk Stop, aż silnik całkowicie się zatrzyma.


UWAGA:
Jeśli silnik posiada wyłącznik bezpieczeństwa (zrywkę), wyłącza się go również poprzez pociągnięcie za linkę, co powoduje wypięcie płytki.
- Dokręć śrubę odpowietrzającą na korku zbiornika.

- Odłącz przewód paliwowy.


2.10 Regulacja kąta trymu (Trim)
Wspornik posiada 4 lub 5 otworów do regulacji trymu.
- Wyłącz silnik.
- Wyjmij kołek regulacyjny ze wspornika, lekko unosząc silnik.

- Przesuń kołek do odpowiedniego otworu. Przetestuj różne pozycje, aby znaleźć kąt najlepiej dopasowany do Twojej łodzi i warunków.

Wyłącz silnik przed regulacją.
Uważaj, aby nie przyciąć palców podczas przesuwania kołka.
Zachowaj ostrożność podczas testowania nowego ustawienia. Przyspieszaj stopniowo i obserwuj stabilność.
Nieprawidłowy kąt trymu może spowodować utratę kontroli.

Zdjęcie powyżej od lewej: dziób prawidłowo uniesiony, dziób zbyt wysoko i dziób zbyt nisko.
Prawidłowy kąt zmniejsza opór i poprawia stabilność.
Zbyt duży kąt trymu (na zewnątrz) nadmiernie unosi dziób, co zwiększa opór i może powodować "galopowanie" łodzi (podłużne kołysanie), stwarzając ryzyko wypadnięcia pasażerów.
Zbyt niski dziób sprawia, że łódź "ryje" wodę, co znacząco zwiększa opór. Sterowanie staje się ciężkie, a przy wysokich prędkościach dziób może zanurzyć się w fali.
2.11 Odchylanie silnika (Tilt)
Jeśli silnik nie jest używany lub podczas pływania na płytkich wodach, należy go odchylić do góry, aby chronić śrubę napędową i kolumnę przed kontaktem z dnem oraz ograniczyć korozję.
OSTRZEŻENIE:
Upewnij się, że nikt nie znajduje się w pobliżu silnika podczas odchylania. Uważaj na ryzyko przycięcia palców.
UWAGA:
Nie odchylaj silnika, ciągnąc za rumpel – może on pęknąć. Odchylanie jest niemożliwe, gdy włączony jest bieg wsteczny.
2.11.1 Odchylanie do góry
- Ustaw dźwignię w pozycji neutralnej.


- Dokręć opór steru zgodnie z ruchem wskazówek zegara, aby zapobiec swobodnemu ruchowi silnika.

- Odłącz przewód paliwowy od silnika.

- Ustaw dźwignię blokady (jeśli występuje) w górnej pozycji.

- Pociągnij za uchwyt transportowy i odchyl silnik całkowicie, aż zablokuje się automatycznie.

2.11.2 Odchylanie do dołu
- Lekko unieś silnik i odblokuj go.
- Powoli opuść silnik, ustawiając dźwignię blokady w dolnej pozycji.

- Poluzuj opór steru według własnych preferencji.

OSTRZEŻENIE:
Nadmierny opór steru utrudnia skręcanie i może doprowadzić do wypadku.
2.12 Pływanie w innych warunkach
2.12.1 Pływanie na płytkich wodach
Silnik można częściowo odchylić do pływania na płytkich wodach.
OSTRZEŻENIE:
Zawsze ustawiaj dźwignię w pozycji neutralnej przed regulacją pozycji do "pływania na płytkich wodach".
Opuść silnik do normalnej pozycji, gdy tylko woda stanie się głębsza.
UWAGA:
Wlot wody musi być zawsze zanurzony. Przegrzanie może spowodować poważne uszkodzenie. Zapoznaj się z instrukcjami odchylania w sekcji 2.10.
2.12.2 Pływanie w słonej wodzie
Po każdym użyciu przepłucz układ chłodzenia świeżą wodą, aby zapobiec powstawaniu osadów soli.
2.13 Kontrolki ostrzegawcze i rozwiązania
Silnik jest wyposażony w lampki ostrzegawcze ciśnienia oleju i temperatury.
Jeśli ciśnienie oleju spadnie zbyt nisko lub wzrośnie zbyt wysoko (powyżej 2200 obr./min), lampka się zaświeci, a obroty silnika zostaną ograniczone. Wyłącz silnik tak szybko, jak to możliwe i sprawdź poziom oleju.
UWAGA:
- 1. Sprawdź poziom oleju. Dolej lub odciągnij olej w razie potrzeby (sekcja 2.3).
- 2. Jeśli poziom jest poprawny, ale lampka nadal świeci, skontaktuj się z dealerem.
Jeśli temperatura wzrośnie zbyt wysoko (powyżej 2200 obr./min przez ponad 20 s), lampka zapali się lub będzie migać. Obroty będą ograniczone, dopóki temperatura nie wróci do normy na co najmniej 10 s.
UWAGA:
Sprawdź strumień wody chłodzącej:
- 1. Jeśli woda nie wypływa, sprawdź wloty wody i otwór. Wyczyść je lub skontaktuj się z dealerem.
- 2. Skontaktuj się z dealerem, jeśli strumień wody jest prawidłowy.
OSTRZEŻENIE:
Nie kontynuuj użytkowania, dopóki usterka nie zostanie usunięta, w przeciwnym razie silnik może ulec poważnemu uszkodzeniu.
3. Konserwacja
Regularna konserwacja jest niezbędna do zapewnienia osiągów silnika zaburtowego.
OSTRZEŻENIE:
Podczas konserwacji upewnij się, że silnik jest wyłączony, chyba że zalecono inaczej.
Jeśli nie czujesz się na siłach do wykonania prac konserwacyjnych, powierz je dealerowi lub profesjonaliście.
UWAGA:
Używaj wyłącznie oryginalnych części lub części o równoważnej jakości.
3.1 Smarowanie

3.2 Czyszczenie i regulacja świec zapłonowych
Regularnie sprawdzaj świece zapłonowe pod kątem zużycia i osadów nagaru. W razie potrzeby wymień je na świece właściwego typu.
Przed montażem zmierz odstęp między elektrodami i wyreguluj go.

Wyczyść powierzchnię uszczelki i użyj nowej podkładki. Dokręć świecę odpowiednim momentem obrotowym.
3.3 Kontrola układu paliwowego
- Sprawdź przewody pod kątem wycieków lub pęknięć. W przypadku znalezienia wad, zleć profesjonalną naprawę.



Regularnie sprawdzaj możliwe wycieki.
W przypadku wycieku naprawa musi zostać przeprowadzona przez profesjonalistę.
- Regularnie sprawdzaj filtr i czyść go w razie potrzeby.

3.3.1 Czyszczenie filtra paliwa
- Odkręć nakrętkę mocującą filtr (jeśli występuje).

- Odkręć odstojnik (trzymaj pod nim szmatkę).
- Wyjmij wkład (filtr) i umyj go rozpuszczalnikiem. Wysusz go. Sprawdź stan wkładu i O-ringu. Wymień, jeśli to konieczne. Jeśli jest woda, wyczyść również zbiornik.

- Odstojnik 2. O-ring 3. Wkład 4. Korpus
- Umieść wkład w odstojniku, upewnij się, że O-ring jest na miejscu i przykręć odstojnik do korpusu.
- Zamontuj ponownie, uruchom silnik i sprawdź, czy nie ma wycieków.
3.4 Sprawdzanie obrotów biegu jałowego
Użyj obrotomierza. Wynik może się różnić w zależności od środowiska testowego (basen/woda).
- Rozgrzej silnik na biegu jałowym, aż zacznie pracować stabilnie.
- Sprawdź, czy obroty jałowe wynoszą 1050±50 obr./min.
UWAGA:
Kontrolę przeprowadza się wyłącznie na rozgrzanym silniku. Skontaktuj się z profesjonalistą, jeśli wymagana jest regulacja.
3.5 Wymiana oleju silnikowego
OSTRZEŻENIE:
Nie spuszczaj oleju bezpośrednio po pływaniu. Gorący olej może spowodować oparzenia.
Upewnij się, że silnik jest dobrze zabezpieczony.
UWAGA:
Wymieniaj olej po pierwszych 10 godzinach, następnie co 100 godzin lub co 6 miesięcy. Częściej przy intensywnym użytkowaniu. Olej należy wymieniać przy rozgrzanym silniku.
- Ustaw silnik pionowo.
- Podstaw odpowiedni pojemnik pod spód. Wykręć śrubę spustową i korek wlewu. Pozwól, aby cały olej wypłynął. Wytrzyj rozlany olej.


- Użyj nowej podkładki i dokręć śrubę.
- Napełnij odpowiednią ilością oleju i zakręć korek.
- Uruchom silnik i sprawdź szczelność.
- Po wyłączeniu odczekaj 3 minuty i sprawdź poziom bagnetem.
UWAGA:
Wymieniaj olej częściej, jeśli często uprawiasz trolling (pływanie z małą prędkością).
3.6 Kontrola okablowania i złączy
Sprawdź zamocowanie kabli masowych oraz czystość i dokręcenie złączy.
3.7 Sprawdzanie wycieków
Szukaj wycieków wody lub spalin między uszczelkami (głowica/blok). Sprawdź również wycieki oleju.
UWAGA:
W przypadku wycieku skontaktuj się z dealerem.
3.8 Kontrola śruby napędowej
OSTRZEŻENIE:
Przed pracami przy śrubie upewnij się, że silnik nie może się uruchomić (zdejmij fajki ze świec, neutralny bieg itp.). Ryzyko wypadku jest wysokie.
Nie trzymaj śruby ręką podczas odkręcania nakrętki. Użyj kawałka drewna, aby ją zablokować.


- Sprawdź łopatki pod kątem zużycia, kawitacji i uszkodzeń.
- Sprawdź wałek śruby.
- Sprawdź wielowypust i zawleczkę.
- Usuń ewentualne żyłki wędkarskie owinięte wokół wałka.
- Sprawdź uszczelniacz olejowy wałka.
3.8.1 Demontaż śruby
- Wyprostuj i wyciągnij zawleczkę szczypcami.
- Zdejmij nakrętkę, podkładkę i tuleję dystansową.
- Zdejmij śrubę i podkładkę oporową (thrust washer).
3.8.2 Montaż śruby
UWAGA:
Nie zapomnij o podkładce oporowej przed śrubą, aby uniknąć uszkodzenia kolumny.
Zawsze używaj nowej zawleczki i dobrze zagnij jej końce.
- Nasmaruj wałek śruby smarem wodoodpornym.
- Zamontuj podkładkę oporową i śrubę.
- Zamontuj tuleję dystansową, podkładkę i nakrętkę.
- Dokręć nakrętkę tak, aby otwór na zawleczkę się pokrył, włóż nową zawleczkę i zagnij ją.
3.9 Wymiana oleju przekładniowego
OSTRZEŻENIE:
Zapewnij stabilność silnika. Nigdy nie wchodź pod odchylony silnik, nawet z włączoną blokadą. Ryzyko poważnych obrażeń.
- Odchyl silnik tak, aby śruba spustowa znajdowała się w najniższym punkcie.
- Podstaw pojemnik pod spód.
- Poluzuj śrubę spustową.

- Śruba spustowa
- Śruba poziomu (napełniania)
UWAGA:
Wymieniaj olej przekładniowy po pierwszych 10 godzinach, następnie co 100 godzin lub co 6 miesięcy.
- Poluzuj śrubę poziomu, aby cały olej wypłynął.
UWAGA:
Mleczny kolor oleju oznacza obecność wody wewnątrz. Skontaktuj się z dealerem.
- Pompowanie nowego oleju (250 ml) przez dolny otwór.
- Gdy olej zacznie wypływać górnym otworem, zakręć górną śrubę (z nową podkładką).
- Zakręć dolną śrubę (z nową podkładką).
3.10 Czyszczenie zbiornika paliwa
OSTRZEŻENIE:
- Trzymaj się z dala od źródeł zapłonu podczas czyszczenia.
- Czyść zbiornik na zewnątrz lub w dobrze wentylowanym miejscu.
- Opróżnij zbiornik do odpowiedniego pojemnika.
- Przepłucz niewielką ilością rozpuszczalnika/detergentu i opróżnij całkowicie.
- Zdejmij rurkę ssącą ze złącza paliwowego zbiornika.
- Wyczyść siatkę (filtr) i wysusz ją.
- Podczas montażu użyj nowej uszczelki.
3.11 Kontrola i wymiana anod
Regularnie sprawdzaj anody i usuwaj osady. W razie potrzeby poproś dealera o ich wymianę.
UWAGA:
Nigdy nie maluj anod. Zapobiega to ich działaniu i silnik ulegnie korozji.

3.12 Kontrola górnej pokrywy
Upewnij się, że pokrywa jest dobrze zamocowana, naciskając ją obiema rękami. Jeśli poczujesz luz, skontaktuj się z dealerem.

3.13 Harmonogram konserwacji
W normalnych warunkach żywotność silnika wynosi około 350 godzin lub 10 lat przy prawidłowej konserwacji.
Interwały mogą się różnić w zależności od użytkowania. Poniżej podano ogólne wytyczne.
"•" = możesz wykonać samodzielnie.
"O" = powinien wykonać dealer.
| Pozycja | Wykonawca | Początkowo | Interwały | ||
|---|---|---|---|---|---|
| Pozycja | Czynność | 10 h (1 mies.) | 50 h (3 mies.) | 100 h (6 mies.) | 200 h (1 rok) |
| Anody (zewnętrzne) | Kontrola/wymiana | ●/○ | ●/○ | ||
| Anody (wewnętrzne) | Kontrola/wymiana | ○ | |||
| Kanały chłodzenia | Płukanie | ● | ● | ||
| Blokada pokrywy | Kontrola | ● | |||
| Filtr paliwa | Kontrola/czyszczenie | ● | ● | ● | |
| Układ paliwowy | Kontrola | ● | ● | ● | |
| Zbiornik paliwa | Kontrola/czyszczenie | ● | |||
| Olej przekładniowy | Wymiana | ● | ● | ||
| Punkty smarowania | Smarowanie | ● | |||
| Obr. jałowe (gaźn) | Kontrola/regulacja | ●/○ | ●/○ | ||
| Śruba i zawleczka | Kontrola/wymiana | ● | ● | ||
| Linki zmiany biegów | Kontrola/regulacja | ○ |
| Termostat | Kontrola | ○ | |||
|---|---|---|---|---|---|
| Linki gazu | Kontrola/regulacja | ○ | |||
| Pompa wody | Kontrola | ○ | |||
| Olej silnikowy | Kontrola/wymiana | ● | ● | ||
| Filtr oleju | Wymiana | ○ | |||
| Świece zapłonowe | Czyszcz/Reg/Wym | ● | ● | ||
| Pasek rozrządu | Kontrola/wymiana | ○ | ○ | ||
| Luz zaworowy | Kontrola/regulacja | ○ | ○ |
UWAGA:
W przypadku pływania w słonej lub mętnej wodzie, zawsze przepłucz silnik świeżą wodą.
4. Transport i przechowywanie
4.1 Transport
Silnik zaburtowy należy transportować w normalnej pozycji. Jeśli pod kolumną nie ma wystarczająco dużo miejsca, można go odchylić, ale należy użyć oddzielnego wspornika (transom saver).
UWAGA:
Nie używaj wbudowanej blokady odchylenia silnika podczas transportu, może ona pęknąć pod wpływem wibracji.

- Nie wchodź pod odchylony silnik.
- Zdemontowany silnik przechowuj pionowo lub zgodnie z poniższymi ilustracjami.
Zobacz zdjęcia pokazujące prawidłowe pozycje transportu i przechowywania.




UWAGA:
Użyj zabezpieczenia (np. ręcznika) pod spodem.
Nigdy nie kładź silnika na boku przed spuszczeniem oleju, aby zapobiec przedostaniu się oleju do cylindrów.
4.2 Przechowywanie
Przechowywanie dłuższe niż 2 miesiące wymaga podjęcia działań zapobiegających uszkodzeniom.
Zalecamy powierzenie tego profesjonaliście, ale możesz to zrobić również sam:
UWAGA:
Przechowuj pionowo. Jeśli musi leżeć, najpierw spuść olej.
Odczekaj, aż cała woda chłodząca wypłynie.
Przechowuj w suchym i wentylowanym miejscu, z dala od słońca.
- Umyj zewnętrzną część świeżą wodą.
- Odłącz paliwo i dokręć śrubę odpowietrzającą.
- Zdejmij górną pokrywę.
- Umieść silnik w basenie testowym.
- Minimalny poziom wody
- Lustro wody
- Płyta antykawitacyjna

- Napełnij basen tak, aby poziom wody przekraczał płytę antykawitacyjną.
UWAGA:
Jeśli wody będzie zbyt mało, silnik może się zatrzeć.
- Uruchom silnik i przepłucz układ. Jednocześnie użyj oleju konserwującego (fogging oil).
OSTRZEŻENIE:
- Nie dotykaj części elektrycznych podczas pracy.
- Trzymaj włosy i ubranie z dala od ruchomych części.
- Pracuj na podwyższonych obrotach jałowych przez kilka minut.
- Rozpyl olej konserwujący do gaźnika lub dolotu przed wyłączeniem.
- Jeśli nie masz oleju konserwującego, wypracuj całe paliwo. Wlej łyżeczkę oleju do cylindrów przez otwory świec i obróć ręcznie kołem zamachowym. Zamontuj świece.
- Opróżnij zbiornik i upewnij się, że w silniku nie została woda. Wyczyść powierzchnie zewnętrzne.
UWAGA:
Przechowuj zbiornik w suchym i chłodnym miejscu.
4.3 System płukania
Płukanie po użyciu:
UWAGA:
Nie uruchamiaj silnika podczas tej procedury. Pompa wody może ulec uszkodzeniu.
- Odłącz złącze na silniku.

- Korek, 2. Złącze
- Podłącz wąż ogrodowy do złącza i odkręć wodę.
- Płucz przez 15 minut. Zakręć wodę i odłącz wąż.
- Przykręć złącze z powrotem na miejsce.
OSTRZEŻENIE:
Nie zostawiaj otwartego złącza podczas pływania, aby uniknąć utraty wody chłodzącej i przegrzania.
5. Procedury awaryjne
5.1 Uszkodzenia uderzeniowe
Jeśli w coś uderzysz:
- Natychmiast się zatrzymaj.
- Sprawdź sterowanie i uszkodzenia.
- Płyń powoli do najbliższego portu.
- Zleć profesjonalną kontrolę silnika.
5.2 Rozrusznik nie działa
Silnik można uruchomić linką w sytuacjach awaryjnych.
OSTRZEŻENIE:
Używaj tego tylko w sytuacjach awaryjnych, aby dotrzeć do portu.
Blokada rozruchu na biegu nie działa. Upewnij się, że silnik jest na luzie.
Upewnij się, że nikt nie stoi za Tobą podczas pociągania.
Nie montuj rozrusznika ani pokrywy, gdy silnik pracuje.
Procedura:
- Zdejmij górną pokrywę.
- Zdejmij osłonę paska i blokadę linki.

- Osłona paska 2. Linka
- Zdemontuj mechanizm rozrusznika (3 śruby). Odłącz kable lampki.

- Przygotuj silnik do rozruchu (sekcja 2.5).
- Zaczep węzeł linki w wycięciu koła zamachowego i owiń linkę zgodnie z ruchem wskazówek zegara.
- Pociągnij, aż poczujesz opór.

- Mocno pociągnij, aby uruchomić.
5.3 Postępowanie z zalanym silnikiem
Jeśli silnik został zalany, natychmiast oddaj go do serwisu, aby zapobiec korozji. Jeśli serwis nie jest dostępny:
- Przepłucz silnik świeżą wodą.
- Wykręć świece i wypompuj wodę.
- Spuść paliwo i olej silnikowy.
- Wlej nowy olej.
- Rozpyl olej konserwujący do gaźnika i cylindrów, obracając silnik.
- Jak najszybciej oddaj silnik do serwisu.
UWAGA:
Nie próbuj uruchamiać silnika, dopóki profesjonalista go nie sprawdzi.
6. Rozwiązywanie problemów
| Problem | Prawdopodobna przyczyna | Rozwiązanie |
|---|---|---|
| Rozrusznik nie działa | Awaria rozrusznika/komp. | Skontaktować się z serwisem |
| Rozrusznik nie działa | Włączony bieg | Przełączyć na luz (N) |
| Nie startuje (rozrusznik kręci) | Pusty zbiornik | Zatankować |
| Nie startuje (rozrusznik kręci) | Stare/brudne paliwo | Wymienić paliwo |
| Nie startuje (rozrusznik kręci) | Zatkany filtr | Wyczyścić/wymienić |
| Nie startuje (rozrusznik kręci) | Awaria pompy paliwa | Skontaktować się z serwisem |
| Nie startuje (rozrusznik kręci) | Brudne świece | Sprawdzić/wymienić |
| Nie startuje (rozrusznik kręci) | Odłączone fajki świec | Podłączyć |
| Nie startuje (rozrusznik kręci) | Awaria układu zapłon. | Skontaktować się z serwisem |
| Nie startuje (rozrusznik kręci) | Zrywka nie włożona | Włożyć zrywkę |
| Nie startuje (rozrusznik kręci) | Uszkodzenie wewnętrzne | Skontaktować się z serwisem |
| Nierówna praca/gaśnie | Wadliwe świece | Sprawdzić/wymienić |
| Nierówna praca/gaśnie | Zator w obwodzie | Sprawdzić przewody |
| Nierówna praca/gaśnie | Stare paliwo | Wymienić paliwo |
| Nierówna praca/gaśnie | Zatkany filtr | Wyczyścić/wymienić |
| Nierówna praca/gaśnie | Zły odstęp świecy | Wyregulować odstęp |
| Nierówna praca/gaśnie | Błąd w okablowaniu | Sprawdzić kable |
| Nierówna praca/gaśnie | Zły olej | Wymienić olej |
| Nierówna praca/gaśnie | Awaria termostatu | Skontaktować się z serwisem |
| Nierówna praca/gaśnie | Zła regulacja gaźnika | Skontaktować się z serwisem |
| Nierówna praca/gaśnie | Brudny gaźnik | Skontaktować się z serwisem |
| Nierówna praca/gaśnie | Awaria pompy paliwa | Skontaktować się z serwisem |
| Nierówna praca/gaśnie | Zamknięty odpowietrznik | Otworzyć śrubę |
| Nierówna praca/gaśnie | Złącze źle wpięte | Wpiąć poprawnie |
| Nierówna praca/gaśnie | Błąd luzu zaworowego | Skontaktować się z serwisem |
| Nierówna praca/gaśnie | Wyciągnięte ssanie | Wcisnąć ssanie |
| Nierówna praca/gaśnie | Silnik zbyt odchylony | Opuścić silnik |
| Spadek mocy | Uszkodzona śruba | Naprawić/wymienić |
| Spadek mocy | Zły trym | Wyregulować trym |
| Spadek mocy | Zła wysokość montażu | Wyregulować wysokość |
| Spadek mocy | Brudne dno kadłuba | Wyczyścić dno |
| Spadek mocy | Wodorosty na kolumnie | Wyczyścić |
| Spadek mocy | Wadliwe świece | Sprawdzić/wymienić |
| Spadek mocy | Zatkane przewody | Sprawdzić przewody |
| Spadek mocy | Zatkany filtr | Wyczyścić/wymienić |
| Spadek mocy | Stare paliwo | Wymienić paliwo |
| Spadek mocy | Zły odstęp świecy | Wyregulować odstęp |
| Spadek mocy | Błąd w okablowaniu | Sprawdzić kable |
| Spadek mocy | Awaria zapłonu | Skontaktować się z serwisem |
| Spadek mocy | Zły olej | Wymienić olej |
| Spadek mocy | Awaria termostatu | Skontaktować się z serwisem |
| Spadek mocy | Zamknięty odpowietrznik | Otworzyć śrubę |
| Spadek mocy | Awaria pompy | Skontaktować się z serwisem |
| Spadek mocy | Odłączone złącze | Podłączyć złącze |
| Spadek mocy | Zły typ świec | Założyć właściwe |
| Silne wibracje | Uszkodzona śruba | Naprawić/wymienić |
| Silne wibracje | Uszkodzony wałek | Skontaktować się z serwisem |
| Silne wibracje | Wodorosty na śrubie | Wyczyścić |
| Silne wibracje | Luźne śruby montażowe | Dokręcić śruby |
| Silne wibracje | Luźny rumpel | Dokręcić rumpel |
| Silne wibracje | Uszkodzony drążek | Skontaktować się z serwisem |
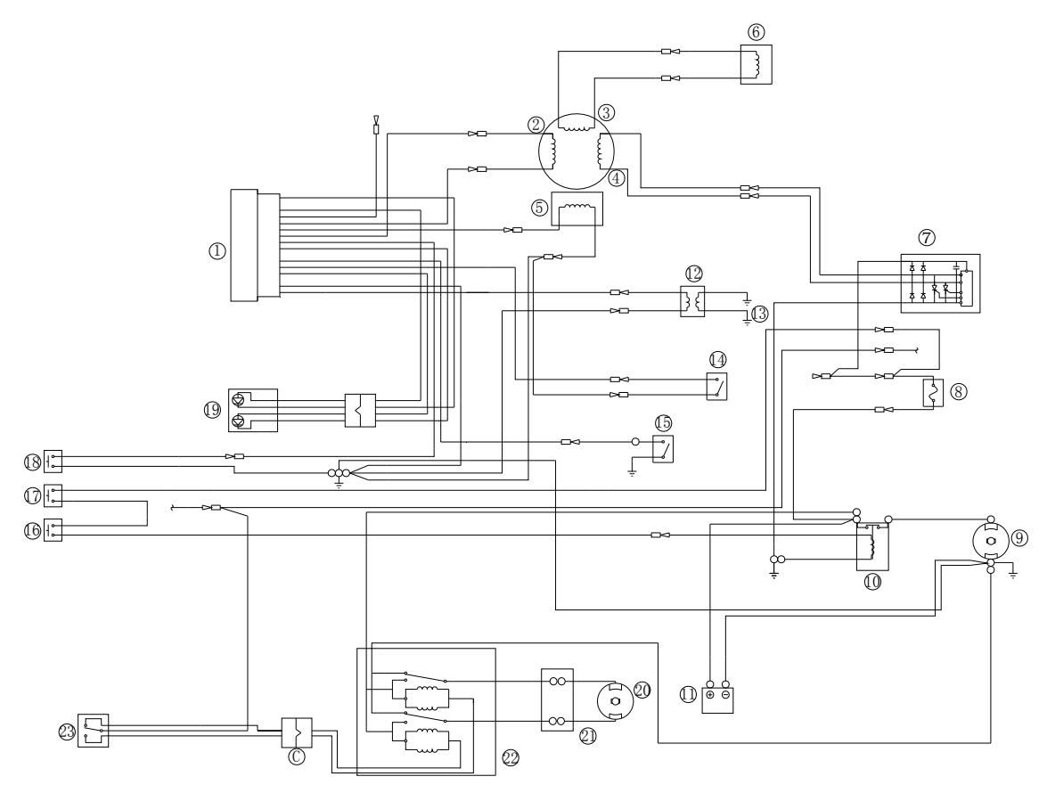
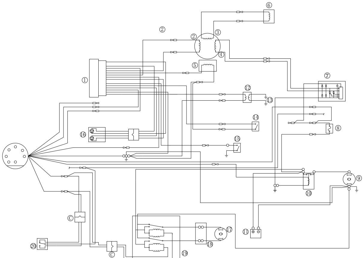
7. Schemat elektryczny
F15A/F20ABM

- Moduł C.D.I.
- Cewka ładowania
- Koło zamachowe / Magneto
- Cewka oświetlenia
- Cewka impulsowa
- Zawór elektromagnetyczny
- Cewka zapłonowa
- Świeca zapłonowa
- Czujnik temperatury
- Czujnik ciśnienia oleju
- Przycisk Stop
- Lampka ostrzegawcza
F15A/F20ABW

- Moduł C.D.I.
- Cewka ładowania
- Koło zamachowe
- Cewka oświetlenia
- Cewka impulsowa
- Zawór elektromagnetyczny
- Prostownik
- Bezpiecznik
- Rozrusznik
- Przekaźnik rozrusznika
- Akumulator
- Cewka zapłonowa
- Świeca zapłonowa
- Czujnik termiczny
- Czujnik ciśnienia oleju
- Przełącznik neutralny
- Przycisk rozruchu
- Przycisk Stop
- Lampka ostrzegawcza
- Silnik trymu
- Listwa zaciskowa
- Przekaźnik trymu
- Przełącznik trymu
F15A/F20AFW

- Moduł C.D.I.
- Cewka ładowania
- Koło zamachowe
- Cewka oświetlenia
- Cewka impulsowa
- Zawór elektromagnetyczny
- Prostownik
- Bezpiecznik
- Rozrusznik
- Przekaźnik rozrusznika
- Akumulator
- Cewka zapłonowa
- Świeca zapłonowa
- Czujnik termiczny
- Czujnik ciśnienia oleju
- Lampka ostrzegawcza
- Silnik trymu
- Listwa zaciskowa
- Przekaźnik trymu
- Przełącznik trymu
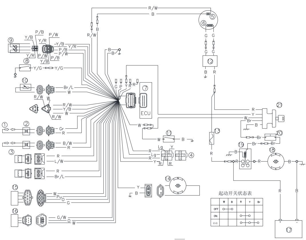
F15EFI/F20EFI BM

- Świeca zapłonowa 2. Cewka zapłonowa 3. Wtryskiwacz 4. Przekaźnik pompy paliwa 5. Cewka impulsowa 6. Cewka oświetlenia 7. E.C.U. 8. Czujnik ciśnienia oleju 9. Lampka ostrzegawcza 10. Czujnik temperatury 11. Przycisk Stop 12. Prostownik 13. Bezpiecznik 14. Elektryczna pompa paliwa 15. Czujnik temp/ciśnienia powietrza 16. Czujnik pozycji przepustnicy 17. Kondensator Gr: szary Lg: jasny zielony Pu: purpurowy O: pomarańczowy Y: żółty R: czerwony P: różowy B: czarny G: zielony W: biały L: niebieski Br: brązowy G/W: zielono-biały B/W: czarno-biały Br/L: brązowo-niebieski Y/B: żółto-czarny P/B: różowo-czarny Y/R: żółto-czerwony P/W: różowo-biały G/W: zielono-biały L/W: niebiesko-biały R/W: czerwono-biały B/R: czarno-czerwony Y/G: żółto-zielony
F15EFI/F20EFI BW

- Świeca zapłonowa 2. Cewka zapłonowa
- Wtryskiwacz
- Przekaźnik pompy paliwa
- Cewka impulsowa
- Cewka oświetlenia
- E.C.U.
- Czujnik ciśnienia oleju
- Lampka ostrzegawcza
- Czujnik temperatury
- Przycisk Stop
- Prostownik
- Bezpiecznik
- Elektryczna pompa paliwa
- Czujnik temp/ciśnienia powietrza
- Czujnik pozycji przepustnicy
- Akumulator
- Rozrusznik
- Przekaźnik rozrusznika
- Przełącznik neutralny
- Przycisk rozruchu
Gr: szary
Lg: jasny zielony
Pu: purpurowy O: pomarańczowy
Y: żółty
R: czerwony
P: różowy B: czarny
G: zielony W: biały
L: niebieski
Br: brązowy G/W: zielono-biały
B/W: czarno-biały
Br/L: brązowo-niebieski
Y/B: żółto-czarny
P/B: różowo-czarny
Y/R: żółto-czerwony
P/W: różowo-biały
G/W: zielono-biały
L/W: niebiesko-biały R/W: czerwono-biały
B/R: czarno-czerwony
Y/G: żółto-zielony
69
F15EFI/F20EFI FW

- Świeca zapłonowa 2. Cewka zapłonowa 3. Wtryskiwacz 4. Przekaźnik pompy paliwa 5. Cewka impulsowa 6. Cewka oświetlenia 7. E.C.U. Gr: szary Lg: jasny zielony Pu: purpurowy O: pomarańczowy Y: żółty R: czerwony P: różowy Y/R: żółto-czerwony P/W: różowo-biały G/W: zielono-biały L/W: niebiesko-biały R/W: czerwono-biały B/R: czarno-czerwony Y/G: żółto-zielony
- Czujnik ciśnienia oleju 9. Lampka ostrzegawcza 10. Czujnik temperatury 11. Przycisk Stop 12. Prostownik B: czarny G: zielony W: biały L: niebieski Br: brązowy
- Bezpiecznik 14. Elektryczna pompa paliwa 15. Czujnik temp/ciśnienia powietrza 16. Czujnik pozycji przepustnicy 17. Akumulator G/W: zielono-biały B/W: czarno-biały Br/L: brązowo-niebieski Y/B: żółto-czarny P/B: różowo-czarny
- Rozrusznik 19. Przekaźnik rozrusznika
Skrzynka zdalnego sterowania (Manetka)
